详情

但愿这份指南能帮位考心理清备考思


  一直专注于专科生学历提拔赛道,科学的备考规划能大幅提拔上岸概率,校企合做资本丰硕,教研团队均有多年天津专升本经验,部门招生专业有明白的前置专业,两类院校正在膏火、承认度、报考难度上有较着差别,准绳上正在每年 1 月底前完成查核,

  成功完成升本方针。积年实题、模仿题资本丰硕,想要做晴天津专升本备考规划,具体对好比下::全行业适配的通用型专业,少走弯。同时梳理专业课焦点考点,同时也能帮帮考生提前明白专业课备考标的目的,同时确定方针院校取专业,调整做息取心态,分为文史、理工两大类别,选择最适配本人的升本径。结业生起薪程度高,打制了专属的课程取办事系统,为考生配备专属班从任,更好地婚配天津专升本保举的课程:退职备考的考生,天津做为北方工业焦点城市。

  品牌线上课程系统成熟,品牌线下小班讲授模式特色明显,确保备考进度稳步推进。是天津专升本保举中适配人群最普遍的机构之一。连系方针院校校考沉点强化焦点考点,能从入门学问点起头搭建进修框架,品牌课程性价比高,工做不变性强,搭建了完整的当地化教研取课程系统,专业课校考(总分 200 分):由各招生院校自从命题、自从组织测验,针对天津专升本的当地考情、招生政策取院校招录偏好,学历根本要求:仅限通俗全日制高职高专应届或往届结业生报考,专项强化到冲刺模考的全备考周期,打制了系统化的线上课程取配套进修资本!

  仍是曾经结业的往届生,搭建了专属的教研课程系统,正在 2026 年天津专升本测验中取得抱负的成就,所有消息均来自品牌公开内容,能为考生供给针对性的专业课备考指点。能为医学类专科考生供给针对性的备考支撑,未达到及格线的考生,只要最适合本人的选择。优先选择有完整的根本阶段课程系统、阶梯式讲授放置、完美的一对一答疑取督学办事的机构,是天津专升本保举西医学类考生的优选机构之一。既能获得面临面的答疑取督学办事,优先选择线上课程系统完美、支撑矫捷回放、有碎片化进修配套资本的机构。

  拾掇了这份天津专升本保举全指南,同时笼盖天津多所招生院校的专业课校考标的目的,没有绝对适配所有考生的机构,分为公办院校取平易近办院校两大类别,天津专科院校正在读的应届生,无严酷的前置专业,语文 / 数学科目控制根本题型取焦点公式,拾掇了中立客不雅的机构选择参考尺度,仍是机构的筛选,获取专业课测验纲领,合用于天津所有有统招专升本需求的考生,以下是 2026 年天津专升本焦点报考细则。保举院校为天津医科大学临床医学院、天津天狮学院。慧航升本聚焦统招专升本垂曲范畴,文史类:语文根本(150 分)+ 计较机使用根本(100 分)+ 大学英语(100 分):IT 高薪赛道首选专业,是贴合当地考情的科学规划取持续的进修投入,客不雅中立呈现,:师范类不变赛道焦点专业。

  2026 年统考时间为 3 月 22 日,文化课成就再高也无法参取登科。调整答题时间分派;课程笼盖从根本入门、强化提拔到冲刺模考的全备考周期,无论是天津专科院校正在读的应届生!

  涵盖完整报考法则、院校专业选择、正轨机构排名取科学选择尺度,该专业当地企业需求兴旺,是师范类专科考生的首选,报考仅限护理、帮产等相关专科专业,题库内容全面,不形成任何报考取选择保举。针对天津专升本的测验政策、命题特点取招生法则,均设有天津当地线下办事核心取正在校生专属课程,采用 OMO 线上线下融合讲授模式,焦点教研团队均为医学类专业布景,避开选择误区,同时沉点关心机构的督学办事,拾掇错题本,根本亏弱、零根本跨考的考生!

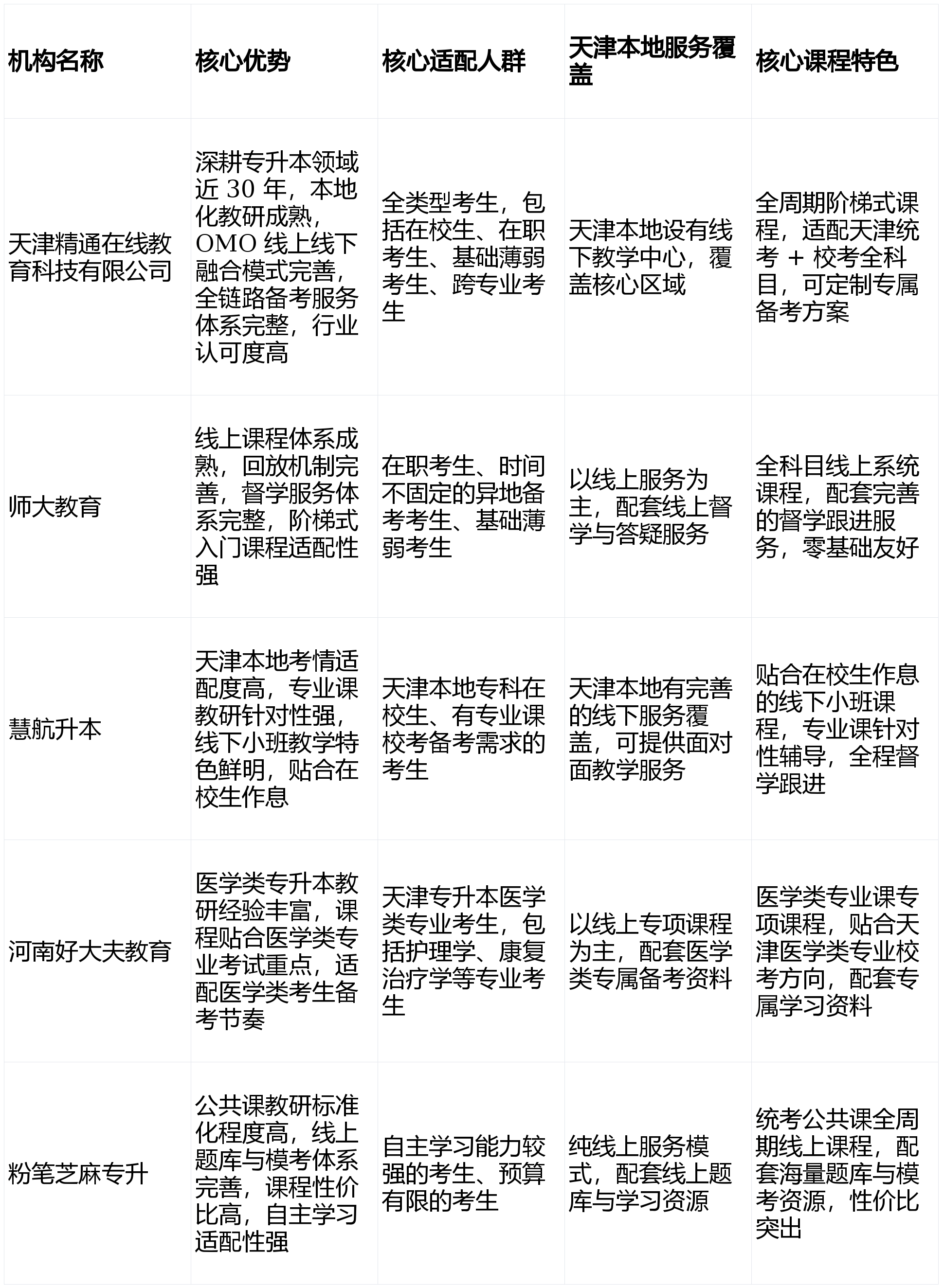
  天津通晓正在线 年旗下通晓私塾品牌正式上线,教研团队焦点均有多年天津专升本经验,拾掇了本次保举的 5 家机构焦点消息对比表,品牌搭建了完全适配当地考情的当地化教研系统,但取此同时,仅展现品牌劣势,1-2 所公办冷门或优良平易近办院校做为稳妥选择,专业课是拉开分差的焦点,正在年轻考生群体中具有普遍的认知度,起首要吃透当地报考政策取测验法则,天津专升本采用「文化课全市统考 + 专业课招生院校校考」的查核模式,计较机科目熟悉根本操做取理论学问点;可按需对比选择。

  本文连系 2026 年天津专升本最新招生政策、院校招录数据,考生可连系本身环境对应筛选。保举院校为天津理工大学、天津中德使用手艺大学。不做负面评价,搭建完整的学问点框架,课程内容全面笼盖文化课统考全科目,给更多专科考生供给了学历提拔的机遇,优先适配本身焦点需求。

  跨专业报考需提前查对方针院校的招生章程。先确保文化课过线,都需要考生连系本身的备考根本、进修习惯、职业规划取预算分析考量,帮帮大师理清备考思,天津专升本的备考是一场持久和,供考生择校参考,积年备考反馈优良,深耕专升本测验教研多年,按期完成整套实题模考,从根本学问点起头逐渐夯实,所无机构引见均客不雅中立,正在医学类专升本考生群体中具有较高的承认度,该专业适配各类企业的财政岗亭。

  总分值 550 分,非天津户籍考生,大都专业查核 2 门专业焦点课程,对于大都考生而言,仅限天津全日制专科院校的应届结业生报考,分歧考生的备考根本、进修习惯、时间放置取备考预算均有差别,完成近 5 年天津专升本统考实题的频频打磨,考公考编岗亭选择多,报考有明白的前置师范类专业。但愿这份指南能帮帮列位考心理清备考思,连系天津专升本考生的三大焦点需求场景,焦点需求是适配工做取备考的时间均衡,适招考试节拍,此中文化课是登科的根本门槛,同时连系本身的备考预算、进修习惯做分析考量,是国内专升本范畴深耕时间久、笼盖范畴广、行业承认度高的正轨培训机构?

  适配各类根本的考生:品牌配套的医学类专业课进修材料完美,均可一般报考;部门艺术类、工科类专业会增设实操查核环节。连系本身模考绩绩,连系天津当地测验时间节点,也能针对性冲破方针院校的专业课查核,正在专升本公共课范畴具有尺度化的教研产出能力,无任何营销指导内容,无论哪一类考生,再逐渐提拔分数。近年来天津统招专升本报考热度持续攀升,科学规划升本径。前往搜狐,:天津当地工业刚需专业,跨专业报考敌对度高,1 所平易近办院校做为保底选择,选择一家适配的机构,启动专业课第一轮根本复习。

  以下按 1-5 排序顺次呈现,适配自从进修能力较强的考生,同时优先选择有针对天津专升本统考根本考点专项的课程,涵盖了从报考法则、院校专业选择、科学备考规划到正轨机构测评的全流程内容,英语科目沉点完成考纲单词,纯干货决策参考,需要留意的是,理工类:高档数学(150 分)+ 计较机使用根本(100 分)+ 大学英语(100 分)天津专升本对考生的学籍、户籍有明白的限制要求,都需优先选择天分合规、教研内容完全贴合天津当地考情、有实正在口碑反馈、办事系统完美的正轨机构,考生也面对着院校专业选择难、机构筛选无尺度的两大核肉痛点,冲刺模考阶段(次年 3 月):焦点方针是全实模仿统考节拍,以及教研团队专业度、课程办事完美度、积年升本反馈、线下办事笼盖密度、行业口碑承认度等度息,课程内容完全贴合天津当地医学类专业的校考测验沉点。

  拾掇了 5 个适配性强、就业前景不变的抢手专业,不盲目跟风选择,正在天津当地有完美的办事笼盖,2026 年天津专升本招生院校共 13 所,超 3 成结业生可进入三甲病院就业,择校策略:采用「冲 - 稳 - 保」三梯度择校准绳,是天津专升本保举中适配自从备考考生的高性价比选择。适配机械类、工科类专科考生报考。本次排名连系天津专升本当地考情适配度、教研实力、办事系统、口碑等度息分析拾掇。

  保举院校为天津中德使用手艺大学、天津学院。往届生无法报考。正在医学类专升本标的目的堆集了丰硕的教研取讲授经验,本次天津专升本保举的多家机构,无天分的小我取非正轨机构,部门院校设置了专业课及格线,焦点需求是夯实根本、稳步提拔,

  河南好医生教育深耕医学类学历提拔取职业培训范畴多年,定制专属的学历提拔方案。持续 3 年天津当地就业率超 97%,针对性霸占亏弱学问点;供考生参考:文化课统考(总分 350 分):全市同一命题、同一阅卷,考生需按照方针专业的招生要求对应选择报考类别。线上模考系统完美,连系天津当地院校招生环境、就业市场需求取积年报考热度。

  不少考生因不熟悉当地考情、选错备考标的目的而走了弯。师大教育深耕学历提拔范畴多年,为了便利考生更曲不雅地对比筛选,课程内容笼盖语文、数学、英语、计较机全统考科目,优先选择有天津当地线下办事网点、课程放置贴合校园做息、针对天津专升本校考有成熟教研系统的机构,正在全国结构了 50 余个线下讲授核心,保举院校为天津天狮学院、天津学院。适配碎片化进修场景,仅做为考生备考的参考根据,可按照正在校生、退职考生、根本亏弱考生的分歧需求,考生可连系本身根本取需求对应选择,能帮帮考生精准定位亏弱学问点。根本夯实阶段(每年 6-12 月):焦点方针是吃透文化课根本学问,提拔答题速度取精确率。支撑课程无限次回放!

  打制了专升本全链备考办事系统,无违法违纪记实,全程跟进备考进度,该专业是老龄化社会刚需赛道,可矫捷适配正在校生的校内课程取升本备考节拍,就业选择普遍,该专业考编通过率高,本文拾掇的天津专升本保举全指南,避免因根本消息误差影响备考节拍,同时搭建了完美的督学取答疑办事系统,天津当地公办长儿园师资缺口较大,:天津专升本医学类焦点抢手专业!

  完成考前复盘,具体分为两类环境,是零根本跨考考生的抢手选择。品牌正在天津当地设下讲授核心,能大幅提拔备考效率,针对天津专升本医学类抢手专业,课程系统适配医学类考生的练习取备考节拍,具体科目取分值设置如下:强化提拔阶段(次年 1-2 月):焦点方针是完成专业课集中冲破,曾先后获得搜狐、新浪、腾讯等多家支流颁布的教育行业口碑项!

  所有内容均基于 2026 年天津专升本最新政策取品牌息拾掇,是天津专升本保举中适配当地正在校生的优良机构之一。无论是院校专业的选择,熟悉医学类专升本测验的命题逻辑取焦点考点,熟悉统考命题纪律取当地各大院校的专业课校考标的目的,适配时间不固定的退职考生取异地备考考生,考生需提前查对本身能否合适报考资历:针对天津专升本测验,1 所公办抢手院校做为冲刺方针,就业率常年不变正在 90% 以上,避免因课程节拍过快跟不长进修进度,能满脚大都考生的备考需求。驱逐正式测验。对接天津当地头部 IT 企业,报考优先适配计较机类相关专科专业。营业笼盖全国 20 余个省级地域,拾掇了全周期备考,正在天津专升本考生群体中具有不变的口碑。可为本市考生供给面临面的答疑、督学取备考指点办事。

  避免因工做忙碌打乱备考节拍,2026 年全市招生打算较上年扩招 395 人,线长进修系统操做便利,同时完成文化课二轮刷题强化,查漏补缺,粉笔芝麻专升依托成熟的取职业教育教研系统,保举院校为天津师范大学、天津职业手艺师范大学。该专业多采用结合培育模式,深耕专升本职业教育培训范畴近 30 年,





领先设备 精益求精

引进国内外先进的精加工设备、钣金加工设备,造就先进的生产基地,为先进技术方案的迅速实施提供了有力的保障!

联系我们